要聞
陸續添7功能 智方便推「個人碼」 3屋苑試用作訪客登記
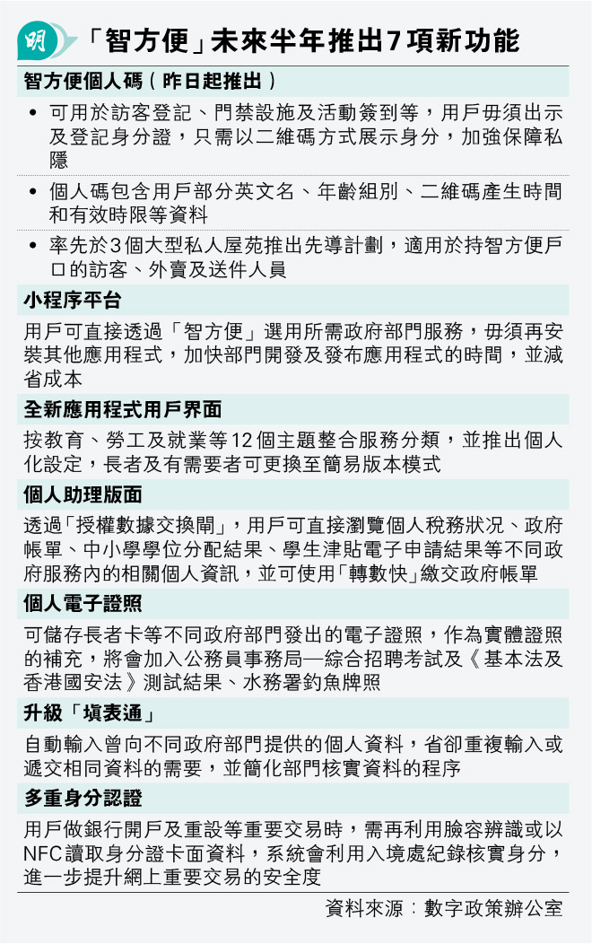
【明報專訊】政府2020年推出的個人化數碼服務平台「智方便」,將於半年內陸續推出7項新功能(見表),昨日起率先推出「智方便個人碼」,可用於訪客登記、門禁設施及活動簽到等,用戶毋須出示及登記身分證,只需以二維碼方式展示身分,加強保障私隱;當局於3個大型私人屋苑展開先導計劃,屋苑會於訪客登記程序採用個人碼。此外,智方便明年首季會推出「小程序平台」等新功能,逐步實現《施政報告》提出的政府服務「一網通辦」。
顯示名字首字母姓氏年齡組別
數字政策辦公室助理數字政策專員(數據應用)梁展鵬稱,智方便個人碼透過與物流及供應鏈多元技術研發中心合作,於3個屋苑的訪客登記程序推出先導計劃,用戶進入處所時只需出示二維碼,毋須出示身分證明文件;個人碼僅顯示英文姓氏、姓名的首個英文字母,年齡會以11至17歲、18至64歲、65歲或以上3個組別展示,處所只會儲存個人碼,而個人碼則設定有效時限及防止截圖功能。
梁展鵬稱,會將智方便個人碼的技術檔案等相關資訊上載至網站,處所只須用自行開發的二維碼應用程式便可使用,相信日後商場及商廈都可應用。梁未透露先導計劃會維持多久,他說會從3個參與屋苑蒐集意見及了解市場反應,有需要時會推廣至其他屋苑,會密切留意情况,適時檢討及不斷向業界宣傳。
數字辦高級系統經理羅志華補充,希望明年初可物色到門禁設施應用智方便個人碼,指相關開發工作「已做得七七八八」,但門禁系統需硬件配合。
可儲存長者卡等電子證照
「一網通辦」料明年底完成
其他新功能包括明年首季推出「小程序平台」,羅志華說,屆時用戶可直接透過智方便選用所需部門服務,毋須再安裝其他App,但強調平台非完全替代所有應用程式,例如HA Go及My SmartPLAY(康體通)等涉複雜業務流程的程式仍需獨立一個應用程式。另一新功能是「個人電子證照」,用戶可透過智方便儲存長者卡等不同部門發出的電子證照,該功能使用區塊鏈技術,對方驗證時能確保內容無誤,並可檢視發出證照的部門是否已註銷該證照或是否過期。
2022年《施政報告》提出,目標兩年後政府服務全面電子化,3年內全面採用智方便實現政府服務「一網通辦」,梁展鵬預計,明年有約1000個服務包括電子表格,都會全面採用「智方便」或「智方便+」,料明年底完成「一網通辦」,形容進度良好。
日均逾13.6萬人次登入使用
梁展鵬透露,智方便至今有逾290萬登記用戶,當中約153萬人為「智方便+」用戶,每日平均有逾13.6萬人次登入使用智方便。他提到簡化登記「智方便+」流程於上月11日推出後,截至本月18日,約17.4萬人以支援近場通訊(NFC)技術的流動電話登記或升級「智方便+」。
資科辦上月初推出「智方便」流動應用程式新版本,市民可使用支援NFC技術的流動電話更新至新版本,以讀取新身分證晶片內的卡面資料,自行透過智方便登記或升級「智方便+」,新登記流程亦簡化至只需拍攝身分證一次,毋須多角度拍攝。
