港聞
4罪表證成立 王詩雅辯稱不解無赴宴紀錄

【明報專訊】「榮源茶行」太子女王詩雅涉嫌去年初隱瞞行蹤的案件,昨日在九龍城裁判法院續審。裁判官裁定王詩雅面對的4項「明知而向獲授權人員或衛生主任提供任何在要項上屬虛假的資料」罪,均表證成立。王詩雅選擇自辯,表示她曾主動致電衛生署人員補充個人行蹤,原因是她自覺「有責任話畀佢知我見過咩人、去過咩地方,但唔知點解record(即「安心出行」中她到宴會的紀錄)無咗」。被告作供未完,案件下周二(24日)繼續。
被告王詩雅(現年38歲)所涉罪行所指明的虛假資料,為2022年1月3日她是由家出發前往洪為民生日宴。暫委裁判官葉青菁裁定案件表證成立後,讀出簡單裁決理由,指出要達至表證不成立的門檻較高,需所有證人均不可信及不可靠,而本案已有表面證供支持控罪元素,詳細理由則於正式裁決時交代。
稱自覺有責任披露行蹤
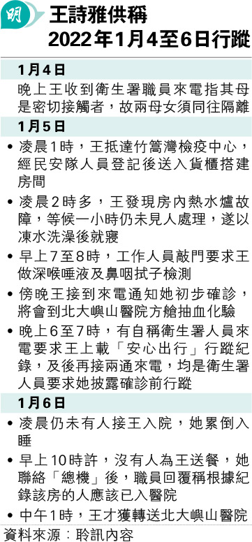
被告稱她與母親及家傭同住。她於家族茶行公司擔任銷售推廣方面的工作,亦會到大學分享茶葉文化及知識,以及參與東華三院、保良局等團體的公益活動。去年1月5日至6日間,她在竹篙灣檢疫中心接受隔離檢疫,其間曾用凍水冲涼及發燒(見表)。首天便有衛生署人員要求她上傳其「安心出行」紀錄予署方,翌日早上,被告記起曾到訪洪為民生日宴,但不知為何她「安心出行」無相關紀錄。
宴會「太多人」 留餐廳半小時
被告遂致電衛生署補充行蹤,當時由控方證人、護士辛麗芳接聽。被告在電話中表示,當日9時半抵達宴會向主人家祝賀生日及獻禮後,逗留半小時便離開。辛追問「點解送禮要搞咁耐」,被告稱當日派對上「好多人,我要攝入去。行到餐廳中間先見到主人家,寒暄咗幾句,佢就被人拉走咗」。其後被告要再「攝出去」餐廳外及截的士回家。
昨審訊時,葉官注意到被告未除口罩作供,被告稱患鼻管敏感,「如果你唔介意我散播細菌,我可以除,我都可以睇醫生拎醫生紙」,辯方亦質疑為何早前控方證人不必除下口罩;葉官解釋,一貫視乎控辯雙方會否反對證人戴口罩作供,早前控方證人亦然。最後在控方不反對下,葉官批准被告戴口罩作供。
【案件編號:KCS17697-9、17701/22】
